DJZ9866-FC-D4</br>直流智能电能表(网关测控型)

DJZ9866-FC-D4直流智能电能表(网关测控型)

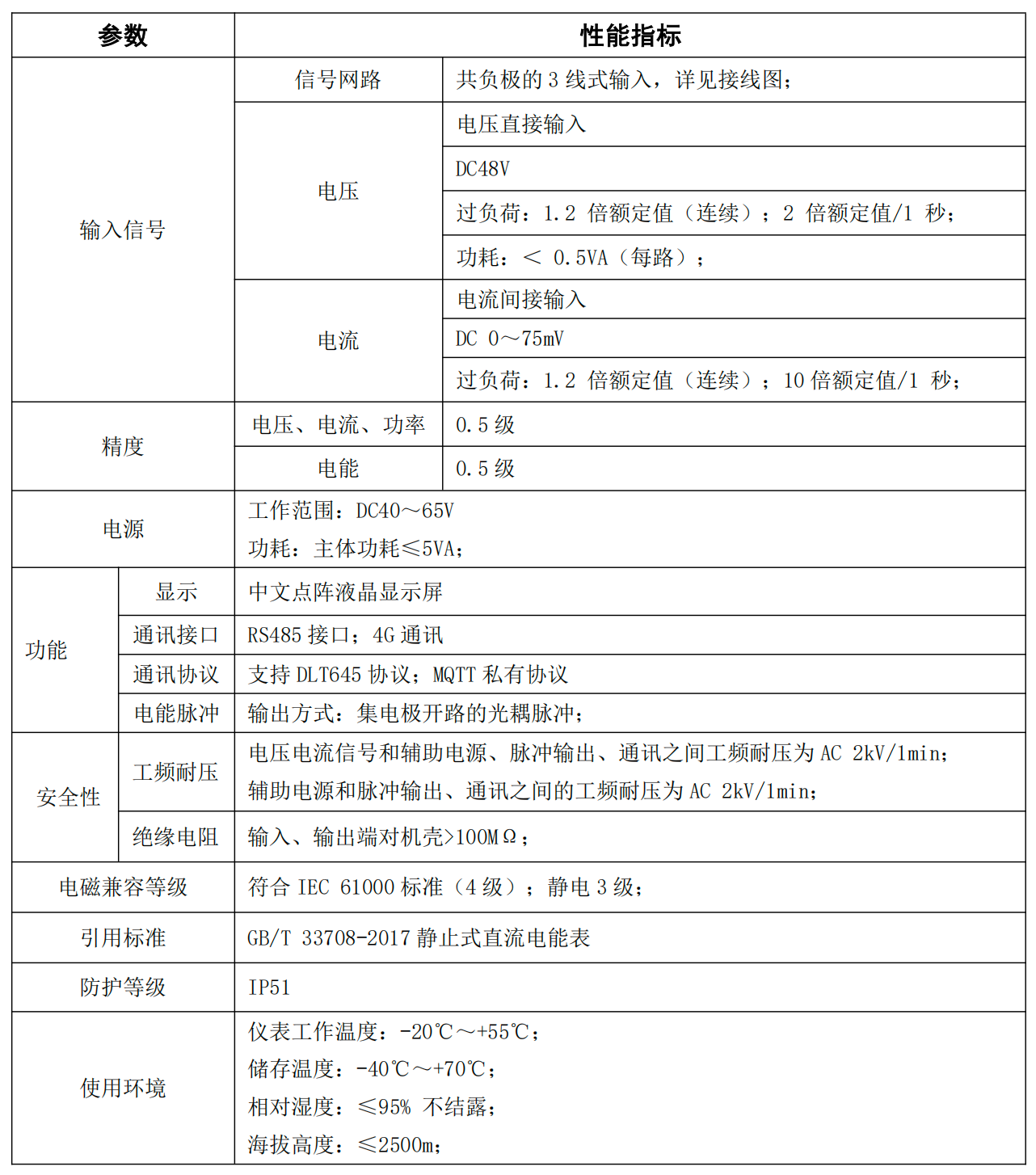
直流智能电能表(网关测控型)主要用于通信基站电池充放电监控管理,具有单相交流 电压输入监测,直流蓄电池组充放电电流、电压、功率监测,充放电电能双向计量、分时计 量、分时控制充放电功能。上行 4G CAT1 高速通讯,下行 RS485 连接智能锂电 BMS 模组及支持油机市电检测,实时远程测控整个智能锂电系统,采集相关电池组电压、温度、运行状态,部分锂电模组故障停机后不影响总线运作,实时记录和上报故障状态,离线脱机仍可以按照预定策略自动运行进行“削峰填谷”,确保系统无人值守高可靠运作。

产品特点
智能电能表监控管理多功能
  • 产品介绍
  • 使用说明书
  • 视频

image.png

  • 002-导轨式直流电能表-DJZ9866FC-D4直流智能电能表(网关测控型)使用手册V1.4.pdf
    down