HMD-36</br>智能电动机保护器

HMD-36智能电动机保护器

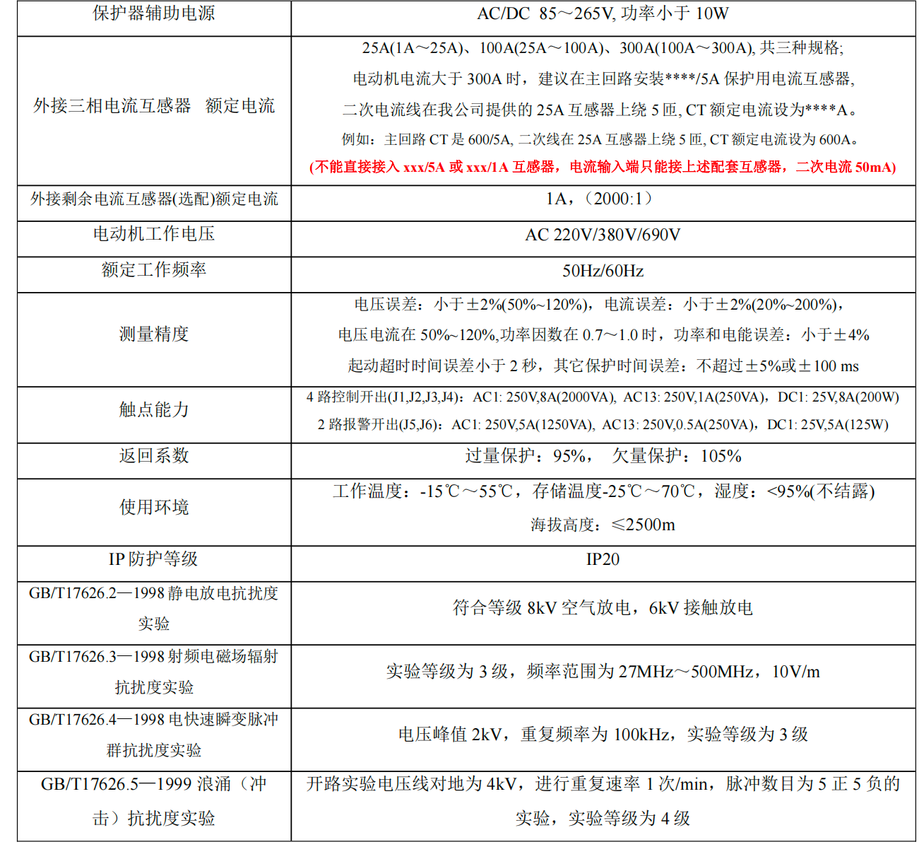
HMD-36电动机保护器,由控制主体、专用电流互感器、显示模块三部分组成,采用分体安装,具有产品体积小,结构紧凑,安装灵活等特点,全面监测电动机电压、电流等各项电气参数,提供完善的测量、控制、保护、通信功能,LCD中文显示。

产品特点
电动机保护器监测数据实时传送
  • 产品介绍
  • 使用说明书
  • 视频

image.png

  • 003-马达保护器&变送器-HMD-36 电动机保护器说明书V1.4.4.pdf
    down