HK-GW</br>能源网关

HK-GW能源网关

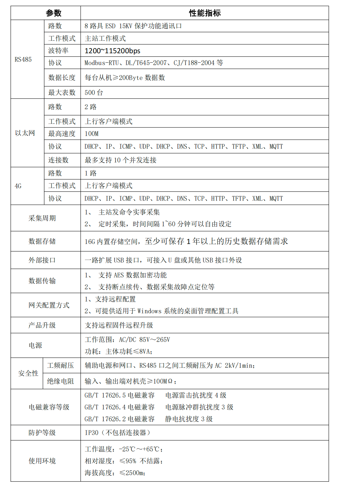
HK-GW 是专门针对工业企业、大型公共建筑以及节约型高校节能监管体系建设的市场 需求而设计的一款集水、电、气、冷、热量一体化能耗多功能数据采集终端。HK-GW 具备 2个以太网上传接口、大容量存储介质、8 路 RS485 接口、1 路 USB 接口、,以实现针对基于RS485 总线各种不同通信协议设备的数据采集、历史存储、远程传输,并具备一定的数据分析处理、故障定位和报警等功能,还具备协议在线自定义等功能。

产品特点
节能监管数据采集数据分析处理
  • 产品介绍
  • 使用说明书
  • 视频

image.png

  • 005-02-能源网关-HKGW能源网关使用说明书_V1.7.1.pdf
    down