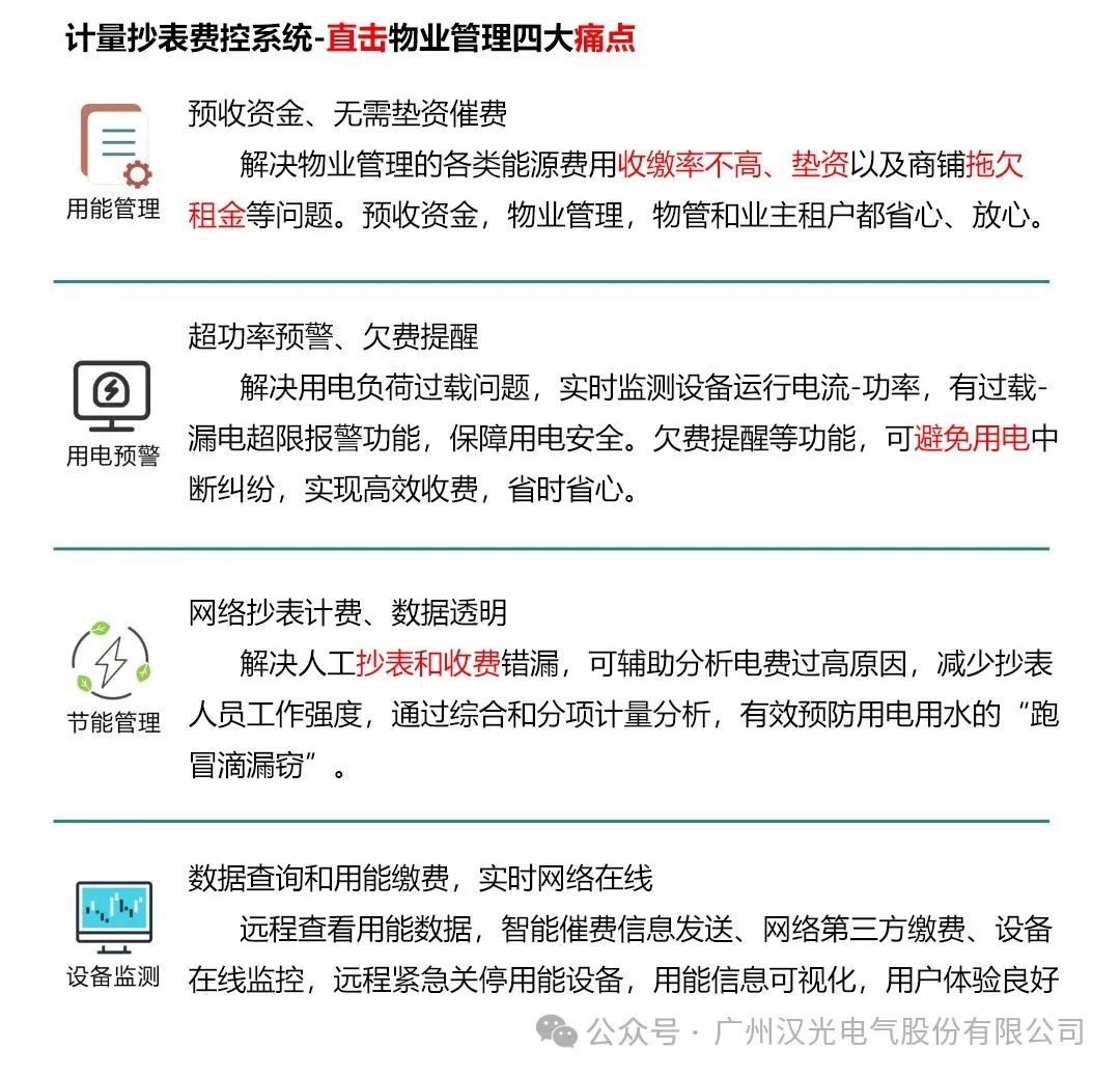
汉光电气HKST-BEMS能源计量抄表费控管理系统,让物业管理客户“省钱-省心-省事”
分布在不同省份-地市-区域的大型工商业园区、商业综合体、连锁商业网点、公寓宿舍、交易批发市场等分布式物业管理场景,要求电-水-燃气-空调等能源抄表收费要集中管理、线上支付,低额提醒、欠费预警等。汉光HKST-BEMS能源计量抄表费控系统,可满足各类物业管理单位不同的业务场景需求。

①老式拨盘电表:计量不精准、防护差、易损坏、易窃电

②普通非标电表:无远程智能监控、人工抄表,费心+费劲

③传统机械水表:计量不精准,维护成本高,
无异常监测能力,费钱+费力

智能计量终端-电表·水表

HKST-BEMS能源计量费控管理系统
主界面

系统功能
•充值功能:微信、支付宝、银联、APP等多种充值缴费方式,直接到账。
•远程控制:拖欠水电费、物业费时,可通过系统后台进行操作,实时关断。
•预警功能:水电费余额不足时,可通过信息推送方式提醒用户及管理人员。
•报表功能:可导出缴费记录、用电记录以形成智能报表,方便财务对账。
•应急功能:具备物管应急充值及强制上电等功能、方便维护检修。
汉光电气自主研发制造的物联网智能计量终端、能源计量费控管理系统,可精准采集计量用能数据,HKST-BEMS系统解决方案将助力物业客户节能降本、提质增效,提升用户运营管理效率,为大物业系统客户提供高品质产品服务体验。