LPC96P-D</br>低压测控终端(导轨式)

LPC96P-D低压测控终端(导轨式)

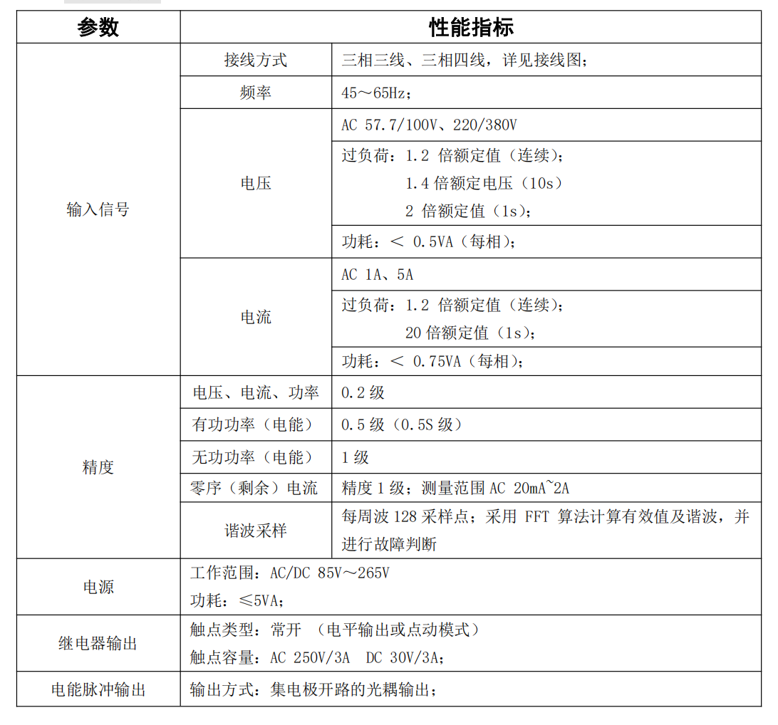
导轨式 LPC96P 低压测控终端,点阵中文显示,采用 4 模外形导轨安装特别适合狭小安 装空间的应用,工业标准宽温液晶显示屏,具备良好的高低温显示特性,终端能实现全电量 测量和显示,包括动态报警、开关量输入输出状态、SOE 事件记录、复费率、回路负荷率显 示、谐波等、支持双通讯、电缆或断路器接点温度监测。具备短路、过载、缺相、相序、断 零等故障判断功能。适用于电力行业开关柜配电屏回路配电测控。

产品特点
低压测控点阵中文显示液晶显示屏
  • 产品介绍
  • 使用说明书
  • 视频

image.png

  • 002-导轨智能电能表-LPC96P-D低压测控终端(导轨式)说明书V1.3.2.pdf
    down