LPC96P</br>低压测控终端

LPC96P低压测控终端

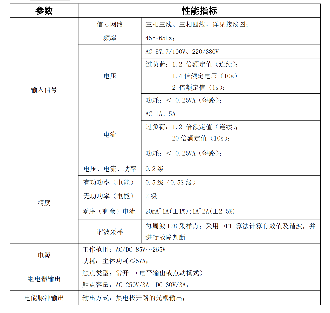
LPC96P 低压测控终端,大屏幕点阵中文显示,采用 96 外形以及极短的表体 进深,特别适合狭小安装空间的应用,工业标准宽温液晶显示屏,具备良好的高 低温显示特性,终端能实现全电量测量和显示,包括动态报警、开关量输入输出 状态、SOE 事件记录、复费率、回路负荷率显示、谐波等功能。具备短路、过载、 缺相、相序、断零等故障判断功能。采用卡扣式固定设计,提高柜体装配效率, 适用于电力行业开关柜配电屏回路配电测控。

产品特点
低压测控大屏幕点阵液晶显示
  • 产品介绍
  • 使用说明书
  • 视频

image.png

  • 002-智能电力仪表&装置-LPC96P低压测控终端说明书V1.8.1.pdf
    down