PD866EZ</br>交流多回路智能电能表

PD866EZ交流多回路智能电能表

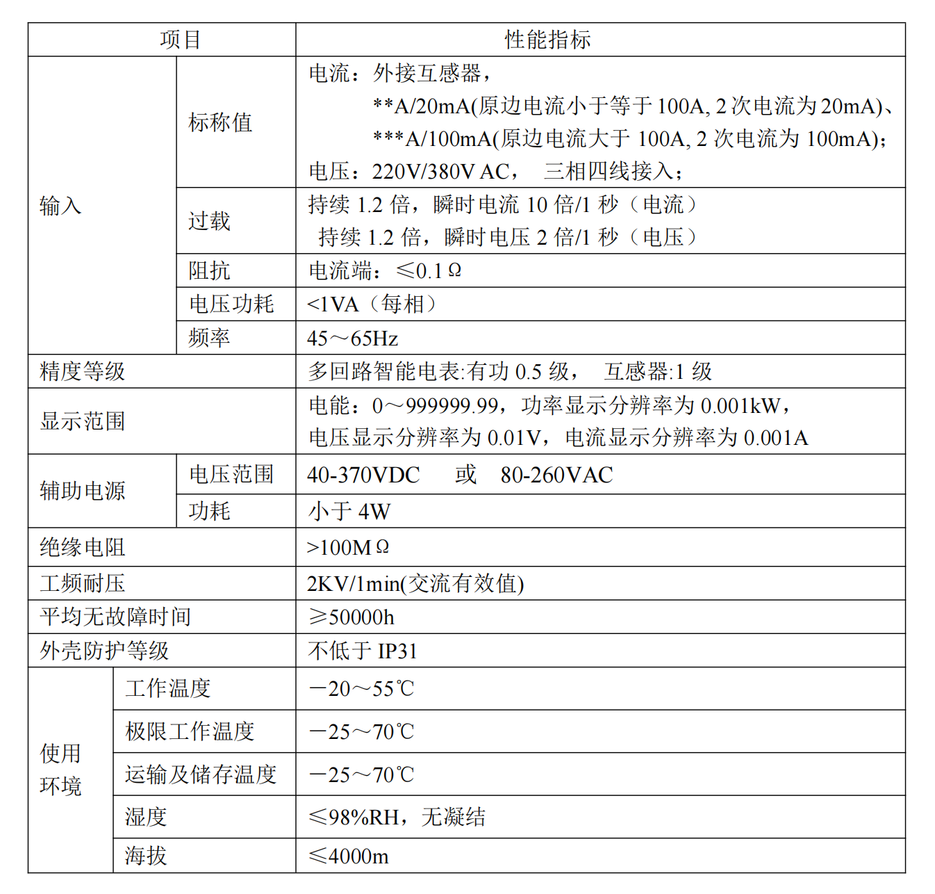
该电能表由中文点阵 LCD、电流互感器、计量芯片、微控制器、温补实时钟、RS485 接口电路组成。工作原理:各回路计量芯片采样电流、电压信号,并对其进行数字积分运算,实时精确地获得各回路电能、功率、电压、电流、频率、功率因数等数据。丰富的冻结记录, 1000 个时冻结,732 个日冻结(2 年),120 个月冻结(10 年),记录各个回路的电压、电流、有功功率、无功功率、功率因数、有功电能、无功电能。采用中文点阵 LCD 显示,实时显示测量数据和告警信息。

产品特点
多回路智能电表中文点阵LCD
  • 产品介绍
  • 使用说明书
  • 视频

image.png

  • 004-多回路智能电力仪表-PD866EZ交流多回路智能电能表说明书(自由组合)V1.0.0.pdf
    down