导轨式智能电表
DTSD9866 □D4</br>三相多功能电能表

DTSD9866 □D4三相多功能电能表

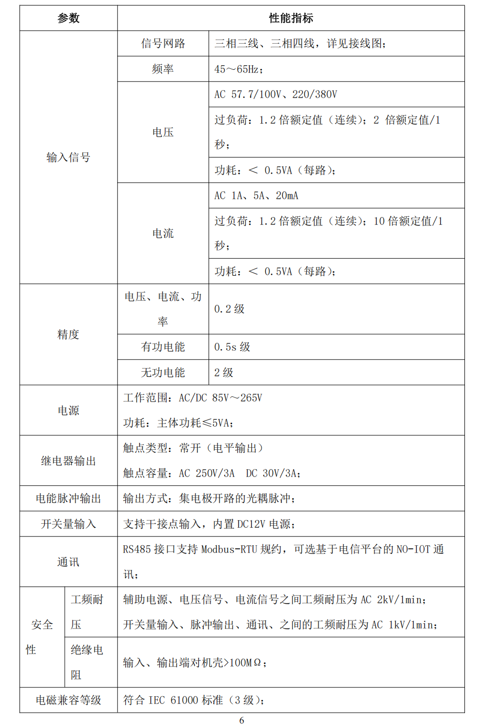
4P 三相多功能电能表,采用导轨安装,特别适合狭小安装空间的应用,工业标准宽温液晶显示屏,具备良好的高低温显示特性,实现全电量测量和显示,包括动态报警、开关量输入输出状态、SOE 事件记录、复费率、谐波等、支持 485 通讯、基于电信平台的 NO-IOT 通讯。

产品特点
三相多功能智能抄表支持多种通讯方式
  • 产品介绍
  • 使用说明书
  • 视频

三相多功能电能表(DTSD9866 □D4).png

  • 002-导轨智能电能表-DTS□9866-CD4三相多功能电能表说明书V1.2.0.pdf
    down