导轨式智能电表
DDSY9866 □5-□</br>单相电子式预付费电能表

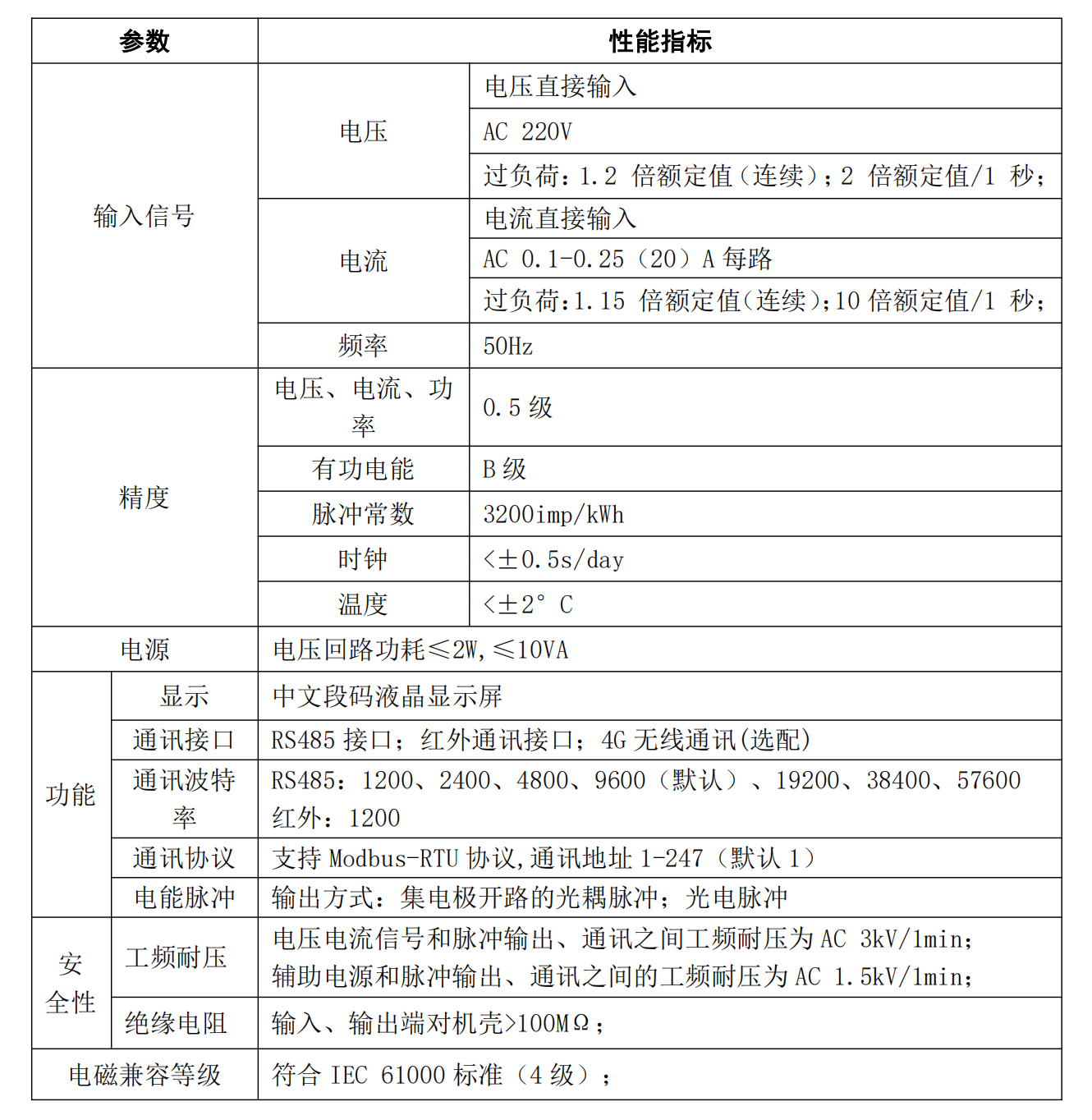
DDSY9866 □5-□单相电子式预付费电能表

单相电子式预付费电能表(公寓计量费控智能终端)主要用于计量单相交流有功电能,适 用于学校宿舍、酒店公寓的用电管理,该表可以方便地实现远程集抄、预付费(普通预付费、阶梯预付费、复费率预付费)、恶性负载学习识别、定时控制继电器通断,远程控制继电器通断、空调监测、防限电插座识别等功能,能有效防止恶性负载接入,为学校与酒店的用电管理带来方便。

产品特点
单相电子式预付费智能抄表支持多种通讯方式
  • 产品介绍
  • 使用说明书
  • 视频

image.png

  • 002-导轨智能电能表-DDSY9866-CD5单相电子式预付费电能表用户手册V1.0.3.pdf
    down