壁挂式智能电表
DDZY9866 □G</br>单相费控智能电能表

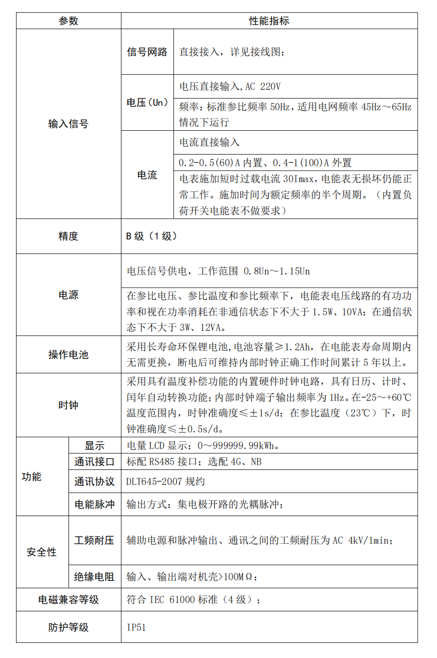
DDZY9866 □G单相费控智能电能表

该电能表采用了超大规模数字信号处理芯片、永久保存信息的存贮器、全隔离标准RS485 通讯接口和红外通讯、大画面宽温液晶显示等先进技术。电能表采用了先进的SMT表面贴装 工艺,外壳采用高强度、阻燃环保材料、造型新颖、美观适用,具有较高的绝缘强度和耐腐 蚀性。该表集众多功能于一体,具有电能量计量、信息存储及处理、实时监测、自动控制、 信息交互等功能,可有效地杜绝欠费行为,从而顺应了电力部门有效及时地对用户进行现代 化科学管理的要求。

产品特点
单相费控智能抄表支持多种通讯方式
  • 产品介绍
  • 使用说明书
  • 视频

image.png

  • 003-壁挂式智能电表-DDZY9866-□G单相费控智能电能表使用说明书V1.01.pdf
    down